当前位置 :主页 / 星空网页版登录页面入口 / 实验室净化 / 正文
新型冠状病毒疫情爆发以来,口罩成了每个人的必需品。随着不少地区企业开始“复工复产”,口罩的需求量更大了。“一罩难求”成为当下面临的最现实紧迫的问题。为此,一些大型车企、电子制造商以及服装厂、鞋厂等开始“跨界”生产口罩。

筹建一个口罩生产工厂,需要什么必要条件呢?生产口罩,需要采购什么材料、什么设备?口罩生产车间又有什么要求呢?口罩的生产工艺流程是怎么样的?下面详细为您解说。
口罩分类
我们先来看看口罩的分类。
口罩主要分为三大类:普通装饰用口罩、劳动防护口罩和医用口罩。
一、普通装饰性口罩
此类口罩由普通棉织物加工而成,主要起装饰和保暖作用,不能用于新冠病毒的防感染,普通的服饰生产公司就可以生产,它不属于医疗器械,无需办理《医疗器械生产许可证》。
二、劳动防护口罩
此类口罩主要用于劳动生产时,防尘,防有害气体等。市面上各种防尘口罩,防PM2.5口罩,带活性炭层的口罩,都属于此类。它属于特种劳动防护用品,对于新冠病毒的感染可能有一定防护作用但很有限,因为飞沫通可能会附着在空气中的灰尘颗粒物上传播病毒,生产此类口罩原本需要办理《特种劳动防护用品生产许可证》(属于《全国工业产品生产许可证》的一个分类),但2019年9月取消,加强事中事后监管;也不需要申请注册证和医疗器械生产许可证。
生产日常防护型口罩应当严格遵守GB15979-2002《一次性使用卫生用品卫生标准》中对于生产环境卫生指标的要求,卫生指标包含:
(1)装配与包装车间空气中细菌菌落总数应≤2500cfu/m³;
(2)工作台表面细菌菌落总数≤20cfu/m²;
(3)工作手表面细菌菌落总数应≤300cfu/只手,并不得检出致病菌;
企业生产劳保口罩应参照上述标准要求或采用更严格的卫生环境进行生产工作。

三、医用口罩
医用口罩包含三个小类。
1、医用外科口罩:通常由面罩、定形件、束带等组件加工而成,一般由非织造布材料制造而成,通过过滤起到隔离作用。用于戴在手术室医务人员口鼻部位,以防止皮屑、呼吸道微生物传播到开放的手术创面,并阻止手术病人的体液向医务人员传播,起到双向生物防护的作用。在新冠病毒的此次疫情中,有一定的防护作用。药店常见的蓝色一次性口罩,就属于医用外科口罩。
2、医用防护口罩:由一种或多种对病毒气溶胶、含病毒液体等具有隔离作用的面料加工而成的口罩。在呼吸气流下仍对病毒气溶胶、含病毒液体等具有屏障作用,且摘下时,口罩的外表面不与人体接触。戴在医疗机构与病毒物料接触的人员面部,用于防止来自患者的病毒向医务人员传播,如此次疫情中的N95医用防护口罩。有很好的防护作用。
3、持续正压通气用口罩。用于慢性呼吸功能不全、改善通气和睡眠治疗等无创通气支持。这个一般不常见,有需要的病人才使用的。
以上三个小类的医用口罩都属于二类医疗器械。
一次性医用口罩的生产
下文将重点探讨一次性医用口罩的生产。
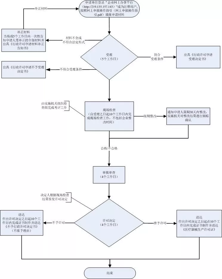
1、生产所需证件
按照《医疗器械分类目录》,一次性医用口罩属于第二类医疗器械。根据《医疗器械监督管理条例》规定,从事第二类医疗器械生产的生产企业,需要取得《医疗器械生产许可证》以及《医疗器械注册证》。
办理流程及方法:
步骤一:先到省药监做产品注册;
步骤二:取得产品注册证后办理医疗器械生产许可证。
所需时间比较长,一般需一年半以上的时间。但新型冠状病毒肺炎防疫期间开通绿色通道,可紧急上市,大大缩短上市时间。

第二类医疗器械生产许可证办理流程
2、生产企业的环境及管理要求
根据《医疗器械监督管理条例》以及《医疗器械生产质量管理规范》,合法合规的口罩工厂要有与要生产的口罩(包括产量及质量)相适应的生产及仓储场地、环境条件、生产设备以及专业技术人员,应当符合国家标准、行业标准和国家有关规定。
标签:筹建口罩工厂、生产工艺流程筹建口罩